栏目列表
新闻资讯
- 扭王字块钢模 35吨A型、45吨A型、镀锌5吨A型
- 7大环节全解析 | 添元消波块钢模:从需求到售后,匠心守护每一米海岸线
- 扭王字块钢模 35吨A型、5吨A型
- 扭王字块钢模 40吨A型、15吨A型
- 元旦快乐!
- 找钢模小程序正式上线公告
- 扭王字块Ⅱ型介绍
- 找钢模(二手消波块钢模交易平台)入口
联系我们
咨询电话:
180 6739 5218(宁波添元)(微信号同名)
消波块&联锁块 事业部:
189 5783 0019(王经理 )
钢模 事业部:
133 5574 4599(张经理)
邮箱:info@nbtianyuan.com
地址: 浙江省宁波市海曙区南站东路16号 月湖银座16楼
消波块
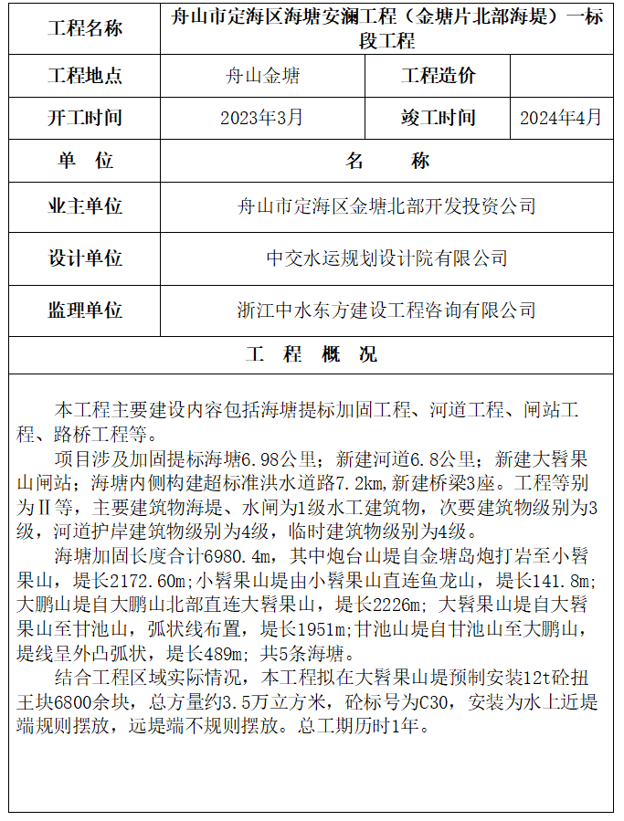
2023年 舟山市定海区海塘安澜工程(金塘片北部海堤)一标段工程
作者: 发布时间:2025-09-26 17:08:17点击:439





相关标签:
- 上一个:2024年 福建莆田市湄洲岛海洋生态保护修复项目
- 下一个:没有了
新闻资讯
-
2025-09-26 17:08:17
2023年 舟山市定海区海塘安澜工程(金塘片北部海堤)一标段工程
-
2024-09-14 15:32:41
2024年 福建莆田市湄洲岛海洋生态保护修复项目
-
2023-09-27 15:41:55
1998年 上海浦东国际机场海堤一期三标段工程
-
2023-09-27 15:37:20
1999年 南汇东滩促淤围垦一期工程八标段
-
2023-09-27 15:35:27
2000年 南汇东滩促淤围垦二期工程五标段
-
2023-09-27 15:30:38
2003年 南汇东滩促淤围垦四期工程一标段
